AI Sidecar
ClashMind 的 AI 能力不是前端直接请求模型,也不是把模型 SDK 塞进 Tauri 主进程。 当前实现采用独立的 Node.js sidecar:Rust 负责启动、停止、超时、回调和事件转发,AI sidecar 负责 Provider 适配、Function Calling、配置预览和安全校验。
如果你还没有理解整个应用分层,建议先看 系统架构。 如果你准备继续改 AI 相关代码,再配合 开发指南 一起看会更顺手。
阅读目标
这页重点解释 4 件事:AI sidecar 为什么独立存在、Rust 和 sidecar 怎么通信、Provider 与工具如何组织、以及当前实现为什么能做到“AI 可用但不越权”。
AI Sidecar 的角色
可以把 AI sidecar 看成一个受控的模型执行层。 它接收来自 Rust 的 JSON-RPC 请求,决定该调用哪个 Provider、要不要启用工具、如何把流式输出拆成事件,以及什么时候需要生成配置 diff 等待确认;它不直接拥有系统权限,也不直接持有“配置文件可以随便改”的权力。
从工程分工上看:
| 层 | 主要职责 |
|---|---|
| React 前端 | 聊天 UI、设置表单、事件展示、Diff 预览 |
| Rust / Tauri | Sidecar 生命周期、配置文件、Mihomo API、SQLite、Tauri event |
| AI Sidecar | Provider 适配、streamText、工具集、安全层、报告生成 |
这套分工的关键收益不是“模块划分更漂亮”,而是把模型行为和系统行为隔开。模型只能提议变更,真正的文件写入、快照创建和热重载仍由 Rust 执行。
为什么独立成单独进程
把 AI 功能独立成 sidecar,主要是为了同时满足三个目标:
- 模型 SDK、流式处理和 Function Calling 留在最适合的 Node.js 生态里。
- Rust 继续扮演系统中控,而不是变成一个同时管 Tauri、SQLite、HTTP、WS 和模型 SDK 的大进程。
- 敏感能力通过受控 callback 暴露给 AI,而不是反过来让 AI 直接碰系统边界。
构建脚本也能看出这个意图。ai-service/build.mjs 会把入口文件打包成平台相关的单文件可执行程序,并发布到 Tauri sidecar 目录:
const outputFile = resolve(
PROJECT_ROOT,
"..",
"src-tauri",
"binaries",
`ai-service-${triple}${isWindows ? ".exe" : ""}`,
);因此开发和打包时,Tauri 实际启动的是 src-tauri/binaries/ 下的 sidecar 二进制,而不是直接跑一个裸的 Node 脚本。
当前目录结构
ai-service/src/ 的职责分布很清楚:
| 路径 | 作用 |
|---|---|
index.ts | 进程入口,逐行读取 stdin,并发送 ready |
rpc-handler.ts | JSON-RPC 路由、chat/test/list/report handler |
providers/index.ts | Provider 工厂和模型列表获取 |
tools/ | 配置、代理、统计、诊断工具 |
safety/ | 脱敏、Schema 校验、Diff 生成 |
prompts/ | 系统提示词、few-shot 和报告提示词 |
types.ts | Zod schema 与 RPC / stream 类型 |
这个目录划分本身就是对 AI 工作流的拆解:入口只做协议和进程交互,rpc-handler.ts 只做请求分发,Provider、工具和安全逻辑各自留在单独模块里。
生命周期:由 Rust 统一管理

AI sidecar 的生命周期不由前端直接控制,而是由 Rust 侧的 AiSidecarState 管理。真实代码里,Rust 会维护当前 runtime 和自增请求 ID:
pub struct AiSidecarState {
runtime: Arc<Mutex<Option<AiSidecarRuntime>>>,
next_request_id: AtomicU64,
}
impl AiSidecarState {
pub fn new() -> Self {
Self {
runtime: Arc::new(Mutex::new(None)),
next_request_id: AtomicU64::new(1),
}
}
pub fn is_running(&self) -> bool {
self.runtime
.lock()
.map(|runtime| runtime.is_some())
.unwrap_or(false)
}
}这说明 AI sidecar 被当作长期受管进程,而不是“每次聊天临时起一个子进程”。Rust 侧天然掌握请求时序、超时、退出清理和 event 转发,这正是系统中控应该做的事。
Rust 侧还负责等待 ready 信号、追踪 pending 请求、解析 stdout 每一行 JSON,并把 sidecar 流式事件转成前端可监听的 ai-stream。
启动握手:ready 信号
AI sidecar 启动时会立即向 stdout 发一条 ready 消息。入口文件是逐行监听 stdin 的:
const rl = createInterface({
input: process.stdin,
crlfDelay: Infinity,
terminal: false,
});
writeMessage({
jsonrpc: "2.0",
method: "ready",
params: {
version: SERVICE_VERSION,
},
});Rust 侧收到这条消息后,才能把 sidecar 视为“真正就绪”。如果在超时时间内没有收到,Rust 会把它视为启动失败,而不是继续盲发请求。
通信协议:JSON-RPC over stdin/stdout
AI sidecar 与 Rust 之间使用 JSON-RPC 2.0,但通道不是 HTTP,而是标准输入输出。每一行是一条独立 JSON,这让协议层很轻,但已经足够支持普通请求 / 响应、流式事件输出,以及 sidecar 反向 callback 给 Rust。
入口文件会把读到的每一行解析成 JSON,再交给 handleRpcMessage:
rl.on("line", async (line: string) => {
const trimmed = line.trim();
if (!trimmed) {
return;
}
let request: unknown;
try {
request = JSON.parse(trimmed);
} catch {
writeParseError();
return;
}
const response = await handleRpcMessage(request);
if (response !== null) {
writeMessage(response);
}
});这种协议形态的优点在于:sidecar 不需要额外开 HTTP 端口,Rust 不需要内嵌一个复杂 RPC 客户端,进程之间的边界也非常清楚,任何消息都能直接从日志中观察。
当前暴露的 RPC 方法
rpc-handler.ts 当前实际注册的方法包括:
| 方法 | 用途 |
|---|---|
ping | 健康检查 |
echo | 协议调试 |
chat | AI 对话主链路 |
test_connection | Provider 连通性测试 |
list_models | 拉取或回退模型列表 |
generate_report | 生成日报 / 周报 |
其中 chat 是最复杂、最关键的一条链路;test_connection 与 list_models 主要配合设置页;generate_report 则用来基于统计数据生成自然语言报告。
流式事件格式
AI sidecar 并不是一次性返回整段文本,而是输出流式事件。types.ts 对事件有显式 schema:
export const streamEventSchema = z.discriminatedUnion("type", [
textDeltaEventSchema,
toolCallEventSchema,
toolResultEventSchema,
errorEventSchema,
doneEventSchema,
]);因此 Rust 和前端能稳定处理 text_delta、tool_call、tool_result、error 和 done 这几类事件。这套类型设计让“文本输出”和“工具结果”能走同一条流,前端不需要自己维护两套通道。
Rust callback:AI sidecar 不直接碰系统边界

AI sidecar 自己不直接读配置文件,也不直接访问 Mihomo API。它通过一个 callback 机制,把这些受控能力向 Rust 请求。tools/rust-rpc.ts 的核心实现如下:
export function requestFromRust<TResult = unknown>(
method: string,
params: RustCallbackParams = {},
): Promise<TResult> {
const callbackId = crypto.randomUUID();
return new Promise<TResult>((resolve, reject) => {
pendingCallbacks.set(callbackId, {
method,
timeout,
resolve(result) {
resolve(result as TResult);
},
reject,
});
process.stdout.write(
`${JSON.stringify({
jsonrpc: "2.0",
id: callbackId,
method: "callback",
params: {
callbackId,
method,
params,
},
})}\n`,
);
});
}这意味着 sidecar 不需要知道配置文件真实路径、Mihomo API 地址和 secret,也不需要了解 SQLite 查询实现。它只需要知道“我要什么能力”,而不是“系统内部怎么做”。
当前可用的 callback 能力
Rust 侧目前已经为 AI sidecar 暴露了一组受控 callback,包括 get_config、get_config_file、read_active_config_file、read_active_runtime_config、get_proxies、test_delay、get_stats_overview、get_domain_stats、get_traffic_trend、check_connectivity、get_recent_errors、get_rule_stats 和 get_report_stats。这些能力正好覆盖了对话、诊断和报告最常见的上下文需求。
Provider 适配
当前真实实现支持 4 类 Provider,而不是旧设计文档里常见的其他枚举:
export const providerIdSchema = z.enum(["openai", "openai_compatible", "claude", "gemini"]);这也是继续开发时应该对齐的事实来源。
Provider 一览
| Provider | 含义 |
|---|---|
openai | OpenAI 官方接口 |
openai_compatible | 兼容 OpenAI API 的服务或网关 |
claude | Anthropic Claude |
gemini | Google Gemini |
Provider 工厂实际由 providers/index.ts 管理:
export function createModel(settings: ProviderSettings): LanguageModel {
switch (settings.provider) {
case "openai": {
const openai = createOpenAI({
...(apiKey ? { apiKey } : {}),
...(baseUrl ? { baseURL: baseUrl } : {}),
});
return openai(settings.model);
}
case "openai_compatible": {
const compatible = createOpenAI({
...(apiKey ? { apiKey } : {}),
baseURL: baseUrl,
});
return compatible.chat(settings.model);
}
case "claude": {
const anthropic = createAnthropic({
...(apiKey ? { apiKey } : {}),
...(baseUrl ? { baseURL: baseUrl } : {}),
});
return anthropic(settings.model);
}
case "gemini": {
const google = createGoogleGenerativeAI({
...(apiKey ? { apiKey } : {}),
...(baseUrl ? { baseURL: baseUrl } : {}),
});
return google(settings.model);
}
}
}这里最值得记住的细节是 openai_compatible 分支使用 compatible.chat(settings.model)。源码注释已经解释过原因:不少兼容网关只实现 chat completions,不一定完整实现新接口。
模型列表获取与回退
Provider 层除了创建模型,还负责拉取远端模型列表。当前实现会根据 Provider 自动选择不同接口,也会在当前 Provider 缺少必填配置、远端接口返回空列表、或拉取过程中出现网络 / 认证错误时回退到内置模型列表或空结果。
因此设置页能区分:
remote:远端模型列表获取成功fallback:回退到内置列表empty:当前配置不足以拉取远端列表
openai_compatible 的实际使用方式
这个枚举不是某个固定供应商,而是一类接口兼容形态,因此通常需要你自己填写 Base URL,很多时候也要自己知道可用模型名。
工具概览
AI sidecar 的工具不是零散 helper,而是按职责分组,再统一拼成一个 ToolSet:
export const allTools = {
...configTools,
...proxyTools,
...statsTools,
...diagnosisTools,
} satisfies ToolSet;配置工具
配置工具是 AI 工作流的核心。它们的关键点不是“直接改配置”,而是“先返回待确认操作”。例如:
add_proxy: tool({
description: "添加代理节点到 Mihomo 配置,返回待确认操作",
inputSchema: addProxyParameters,
execute: async (params) =>
finalizeValidatedChange(
"add_proxy",
params,
validateProxyFragment(buildProxyFragment(params)),
),
}),当前配置工具大致覆盖获取当前配置、添加 / 删除代理、添加 / 更新代理组、添加 / 删除规则、更新 DNS 和切换运行模式。
代理工具
代理工具覆盖运行时操作:list_proxies、switch_proxy、test_delay。其中 switch_proxy 同样被设计成待确认结果,说明项目对“AI 直接执行运行时变更”保持保守策略。
统计工具
统计工具让模型读取结构化事实,而不是凭空总结:get_traffic_summary、get_top_domains、get_traffic_trend。
诊断工具
诊断工具面向“哪里不对劲”这类问题:check_connectivity、get_recent_errors、get_rule_match_stats。把统计和诊断工具分开,是为了让“报告生成”和“运行排障”各自拥有更清晰的上下文。
chat 的真实执行链路
AI 对话入口在 rpc-handler.ts 里。当前实现通过 streamText 调模型,并把工具、温度、token 上限一起带进去:
const result = streamText({
model: createModel(chatParams.settings),
system: prompt.system,
messages: prompt.messages,
tools: allTools,
stopWhen: stepCountIs(5),
...(chatParams.settings.maxTokens === undefined
? {}
: { maxOutputTokens: chatParams.settings.maxTokens }),
...(chatParams.settings.temperature === undefined
? {}
: { temperature: chatParams.settings.temperature }),
});这段代码说明当前 AI 对话是流式的,工具调用是主链路的一部分,代码显式限制了执行步数,模型参数也来自设置页而不是写死在 sidecar 中。随后 fullStream 会被拆成文本、工具调用、工具结果、错误和完成事件,并逐条写回 Rust。
安全机制
AI sidecar 真正有价值的地方,不只是“能接模型”,而是“能在本地系统里以受控方式接模型”。当前实现至少有 4 层安全机制。
1. 输入与上下文脱敏
如果聊天上下文里包含当前配置文本,sidecar 会先做脱敏再拼 prompt:
const sanitizer = new ConfigSanitizer();
let sanitizedContext = chatParams.context;
if (chatParams.context?.currentConfig !== undefined) {
const sanitizedResult = sanitizer.sanitize(chatParams.context.currentConfig);
sanitizedContext = {
...chatParams.context,
currentConfig: sanitizedResult.sanitized,
};
}脱敏器会把代理中的敏感字段替换成占位符:
const SENSITIVE_PROXY_FIELDS = [
"server",
"password",
"uuid",
"key",
"private-key",
"public-key",
"pre-shared-key",
"token",
"obfs-password",
] as const;其中 server 会被替换为 SERVER_n,其他敏感值会被替换为 [REDACTED]。
2. Zod Schema 校验
AI 生成的配置片段不会直接信任。每类配置片段都有 Zod schema,例如代理节点:
const proxyBaseSchema = z
.object({
name: z.string().min(1, "代理节点名称不能为空"),
type: z.enum(PROXY_TYPES),
server: z.string().min(1, "服务器地址不能为空"),
port: z.number().int().min(1).max(65535),
})
.passthrough();更上层还存在整份 Mihomo 配置 schema,用于在应用前再做一次总体校验。
3. Diff 预览
当工具结果属于待确认配置变更时,chat handler 不会直接返回“已经成功”,而是先调用预览构建逻辑:
const { diff, applyPayload, validation } = await buildPendingConfigPreview(
pendingConfigChanges.map((item) => item.change),
);随后发回前端的内容会包含当前变更批次的 diff、真正可应用的 payload、校验结果,以及批次 ID 与批次大小。这让前端能把它渲染成一份真正可审阅的 diff,而不是一句模糊提示。
4. 真正落盘仍由 Rust 执行
即使模型已经提出候选改动,AI sidecar 也不会直接写配置文件。真正的动作仍由 Rust 负责:创建快照、写入文件、热重载 Mihomo,以及必要时回滚。这条边界让“AI 负责提议,Rust 负责执行”真正成立。
pending_confirmation 不代表已经生效
当工具返回 pending_confirmation 时,只表示模型给出了一组可校验、可预览、可确认的候选变更;配置文件并没有因此自动写入,Mihomo 也没有因此自动热重载。
前端如何接收 AI 事件
前端不会直接处理 sidecar 的 JSON-RPC 响应,而是监听 Rust 转发的 ai-stream 事件:
registry[AI_STREAM_LISTENER_KEY] = listen<AiStreamEvent>("ai-stream", (event) => {
void handleStreamEvent(event.payload);
}).catch((error: unknown) => {
delete registry[AI_STREAM_LISTENER_KEY];
throw normalizeError(error);
});这些事件随后被写入 ai-store,驱动文本流式追加、工具调用状态变化、待确认配置 payload 暂存,以及对话结束后的历史持久化。因此聊天面板看到的不是“直接来自模型 SDK 的原始数据”,而是 Rust 与前端共同整理后的事件流。
一次 AI 配置修改的完整链路

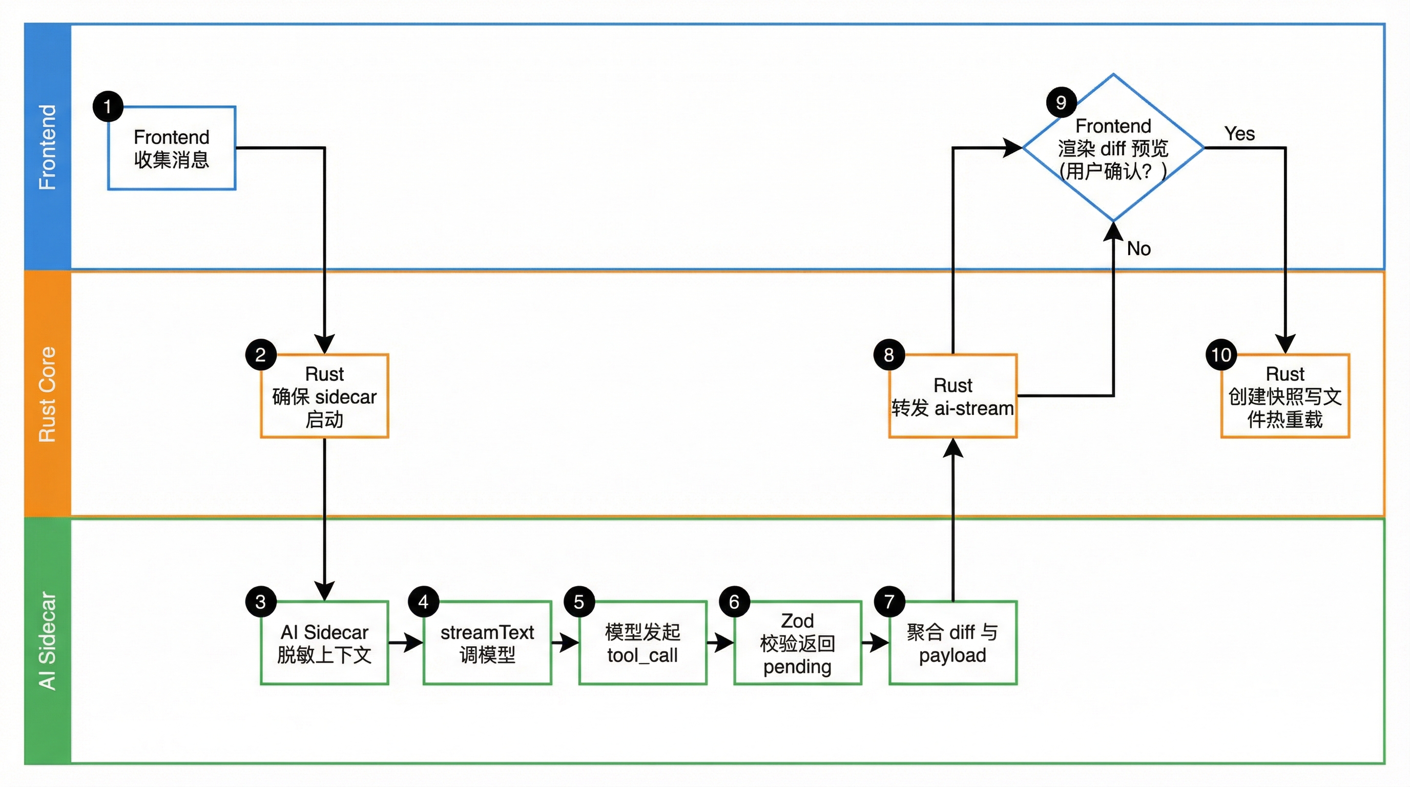
一次”请帮我添加一个自动测速代理组”的完整链路是:
- 前端收集消息和 AI 设置。
- Rust 确保 AI sidecar 已启动。
- Sidecar 对上下文配置做脱敏。
streamText调模型,并开放allTools。- 模型发起诸如
add_proxy_group的工具调用。 - 工具先做 Zod 校验,再返回
pending_confirmation。 rpc-handler聚合待确认改动,生成 diff 与 apply payload。- Rust 把这些流式事件转发成
ai-stream。 - 前端渲染 diff 预览,等待用户确认。
- 只有在确认之后,Rust 才会创建快照、写文件并热重载。
这条链路正是 ClashMind 里 AI 功能和普通聊天机器人的根本差别:它不是只会“给建议”,而是能在受控边界内把建议变成可执行工作流。
什么时候应该改 AI Sidecar
通常有 4 类需求会直接落到 ai-service/:新增或调整 Provider 支持、新增 Function Calling 工具、调整脱敏/校验/diff 逻辑,或修改对话、报告和模型连接测试流程。如果你的改动只是一个纯前端展示按钮,未必需要动 AI sidecar;但只要你开始涉及“模型应当知道什么、能调用什么、应该怎样安全地产出变更”,ai-service/ 通常就是主战场。
继续阅读
读完这一页,你应该已经能把 AI 功能看成一条完整工程链路,而不是某个 SDK 的简单封装。想回到整体边界就看 系统架构,想开始按仓库约束继续开发就看 开发指南,想先把项目跑起来就看 快速开始。